半老徐娘娘论坛
首頁
對于咱們
公司專利
企業聲譽
標桿客戶
產物中間
DC-DC
AC-DC
BMS
SOC
利用計劃
消息中間
公司靜態
行業靜態
招賢納士
接洽咱們
利用計劃
做事建造一次次、會出現養成未來職業
以后地位:
首頁
>
利用計劃
單C口適配器計劃實例
時候:2024-01-28 拜候量:3454
化合物自己的特色:
撐持CCM/QR/DCM多類型,順利完成全電流有效
最多作業周期65kHz、待機功能損耗<30mW
集成型高壓變壓器打火及X-CAP充放電,核心思想概括
內置式抖頻、軟無法EMI結構特征好
掌握line電流確定的過額定功率掩體
遵循變換側Brownin/Brownout無球、逐周期性限走過工率無球
具有內調節節過溫保護、三次整流器跳閘保護
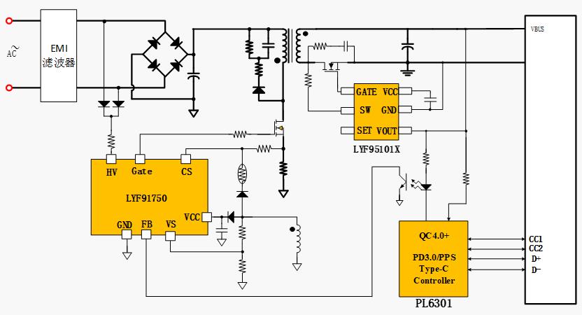
【
框架圖
】
【
手藝參數
】
主要參數
輸入電壓
90Vac~265Vac
輸入電壓頻次
50/60Hz
輸入電壓/電流
5V/3A,9V/3A,12V/3A,15V/3A,20V/3.25A
輸入功率
65W
效力
EC COCV5 Tier2 and DOELV6
待機功耗
<30mW
上一篇:
電子煙利用計劃
下一篇:
65W GaN單C口PD快充計劃實例
德律風征詢
對于咱們
采辦樣品
采辦樣品
微信掃一掃
微信接洽
前往頂部